Evaluation Planning
Before I started writing up my evaluation properly, I began by writing up a detailed bullet point plan for how I’m going to write this, whilst also going through my blog to help me evaluate my work.
I then printed out the plan to have a copy of it to annotate whilst I re-write the proper evaluation with all the detail.
I think it’s very important to plan out a big evaluation like this before you go on to properly write it so you don’t go in blindly and answer one part of the evaluation which you would have to repeat yourself with on another part.
Planning out my evaluation also helps me with finding lots which I can write about.
Here is my plan which I made for the evaluation before I wrote it:
Final Evaluation
https://docs.google.com/document/d/1I2gQqfQ-Kj53QnfVQYcN0WpVKJ24_nDPAaj23omUe7I/edit?usp=sharing
- Explain your approach to the THEME, how does your final product link to the THEME.
I approached the theme with enthusiasm, I really liked the theme because it covered a large number and wide scope of subjects, this theme reminded me of a few different game which I really liked, and I ended up being inspired on ideas from those games, if it had been a different theme, I would’ve had a completely different outcome, since I wouldn’t have been reminded of those games.
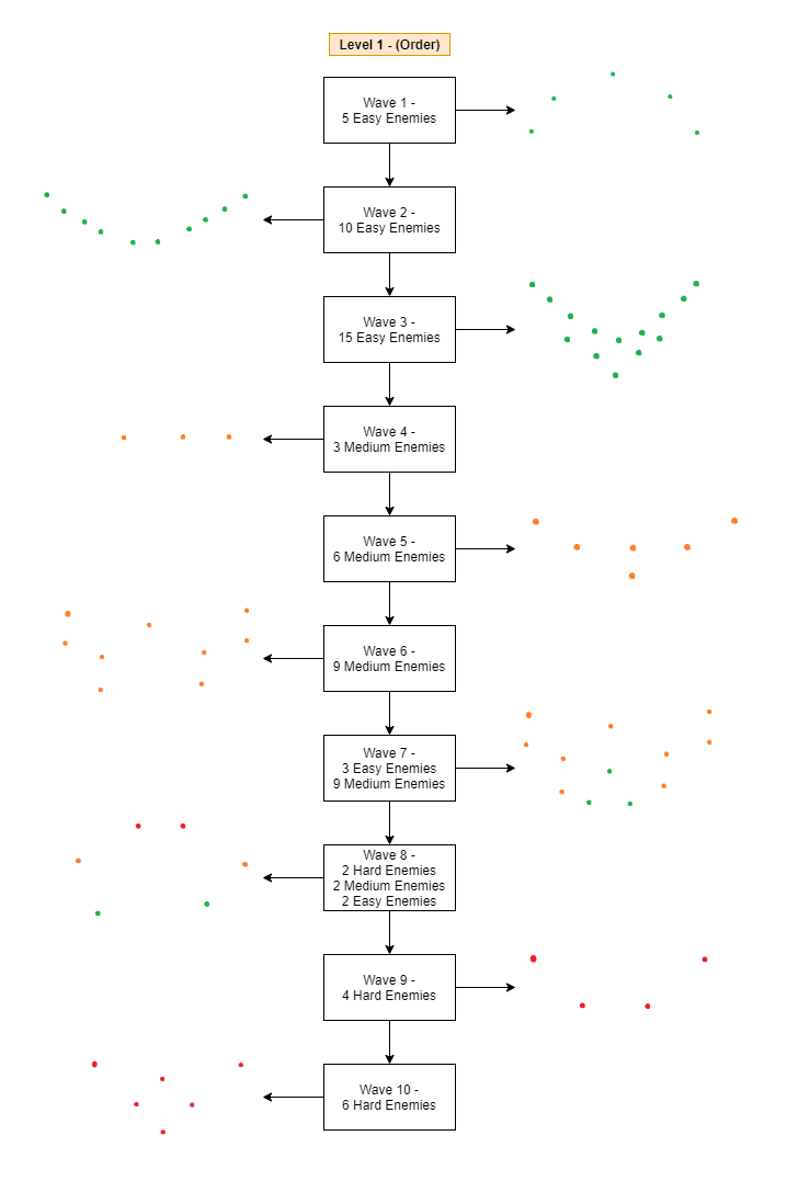
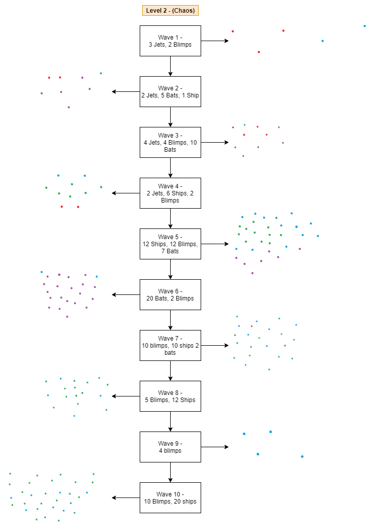
The level design in my game represents Order and Chaos, since I’ve planned them out in
such a way that in the first level (which represents order) – The fighter jets would all be neatly lined up to fight with the dragon before they go into battle but when you get into the second level, all the fighter jets fall out of formation, and the flying ships, blimps and bats join the battle, not in formation at all, representing the chaos and panic in the second level.
This being in the game makes my game feel all orderly and neat at first but then you notice the chaos in the second level and slowly realise how much this dragon is ruining everything.
I have used my dragon in my game to represent Chaos. the dragon links to theme because dragons aren’t real, they’re a fantasy character, and in real life, if a dragon were to
mysteriously appear one day, everyone knows that chaos would break loose, and lots of people would be questioning things, it would be all around on the news and people wouldn’t know what to do with this dragon, it’s also chaotic, because in my game, the dragon species is almost extinct, they’re fighting against humans and huge ships with their inhumane power, essentially destroying mankind, this being in my game shows how chaotic a dragon war could be if it ever were to happen.
After the player completes both levels in the game, there are no levels left to play, so I’ve made it so the 2nd level plays over and over again, but with a small change, there is no music in the level, I have used this ‘no music’ effect in my game to represent ‘chaos’, when you’re used to playing these levels with booming music dominating the different music tracks, you get used to it being there, but when it’s not there, there is a very eerie feel to the level since now the wind sounds are the dominant sound, and there’s just nothing, just the sound of your dragon, I think having no music is very effective if you want to achieve some sort of eerie empty feeling level, and it really makes an impact on the game in my opinion, so if I decide to further develop my game, I would use no music in areas where I want to get the players attention the most, or when the dragon is lonely in the sky, with no enemies around him.
Referring back to the level design, I have made it so the enemies who try to defeat the dragon start as easy-levelled fighter jets, this is the military thinking it would be easy to
take down a dragon, but they were wrong, the jets gradually get harder to defeat through-out the level, meaning the military is gradually having to send their better troops out.
When the player gets to the second level, there is only hard-to-defeat jets left, but along with them are new blimps and new flying ships, and bats? Who knows if
these animals and ships are part of the military, but never-the-less, they’re very odd looking enemies in comparison to the military’s ships, this is my way of saying, perhaps the military got so desperate to destroy this dragon that they started deploying their big powerful ships, or if those aren’t part of the military, perhaps the ships noticed the trouble and chimed in to help the military, as you complete the 2nd level, throughout the waves, the fighter jets disappear, and by the end of the 2nd level you’ve defeated almost every enemy, this being in my game helps with the outcome because it allows the player to imagine the scenario, I was going to have dialogue which explains this, but I never had the time to implement it.
I’ve used adaptive music in my game to represent both Order & Chaos, my adaptive
music links to the theme because whenever the player advances, the music stays in order, the music advances and gets more intense, but if the player gets damaged and they’re low on health, the music distorts, giving a chaotic feel to the game as you (the dragon) – tries desperately to make it through the level alive, this adaptive music being in my game really helps make my game feel more orderly and chaotic, the player knows they’re on the right track if the music isn’t distorted and is advancing.
I have also used the dragons mentality to represent chaos in my game, the dragons mentality links to the theme because the dragon is a chaotic fantasy creature, before you start up each level, there is a cut scene of the dragon being talked to by an unknown being, no one knows who this is, but the voice is actually in the dragons head, this voice tells the dragon to destroy all of the humans to get revenge on them for destroying his dragon friends, there isn’t many dragons left in the world, so this dragon is going crazy and is emotional, this helps my games outcome because it leaves player wondering who’s voice just spoke, and if it’s some sort of magic going on for the dragon to hear the voice, but it’s much simpler than that, the dragon going crazy represents the chaos which these humans have gotten themselves in.
- Compare your proposal to your final product.
- What stayed the same, and what was different?
- Why did it stay the same? OR why did it change?
Overall, I feel my final project is very close to my proposals plan, I imagined my game when I was writing my proposal, and the outcome of my game ended up being very similar to that I imagined.
Starting off with the mechanics for my game, my plan on my proposal was to put my mechanics and gameplay before my story, this has stayed the same, I’ve managed to not
over-plan on a story since I have learnt from my mistakes which I made previously on my first year final project, I’m very glad I made those mistakes so I know for the future that mechanics and gameplay are very important to get right first and then the story comes after, especially for a final project, I also learnt this during the Game Jams which I have entered, because, if you want a long detailed story in your game, you will have to sacrifice the time to develop the story over getting the game to work, and that time is very precious when you’re under time restrictions.
In my proposal, I planned the story to have it so the dragon is protecting his homeland, this didn’t stay the same in my final project, the reason for this is because I simply didn’t have time to add cut scenes and dialogue to explain this, so to the player, the land which they are on is just some huge land, there is nothing too important about it, but if I had more time to just focus on the story and nothing else, I probably would’ve done something along the lines of the dragon protecting his own land. (As planned on the proposal)
In my proposal I also planned to have sky pirates which roam around stealing gold and land and killing dragons for their scales which sell for a very high price, but for the same reason, I didn’t have time to add in dialogue or cut scenes to explain this, I think I may have had too much hope for getting all my mechanics and gameplay done early so I could get a story into my game.
I originally planned to have my story implemented through missions, in dialogue, in cut
scenes, or in cut scenes with illustrated art work, these things are simple to add into my game and wouldn’t take too much time to add, but I proved myself wrong, I didn’t even have a minute to spare to add these things into my game and I was far too hopeful, the only thing which I somewhat managed to add into my game was cut scenes, and those aren’t even polished or finished.
I had many plans on my proposal regarding my music for the game, one thing I am very proud with keeping the same in my project was my plan to have music which sounded chaotic whilst the combat was happening, my music builds up in intensity as the player progresses through the levels, and I felt like my result was chaotic and fits in with the game and the theme.
In my proposal, I also talked about how having adaptive music in my game like this would make my game better and more intriguing for the player, I feel this is true now I’ve done my adaptive music for my game, it tells the player they’re progressing and it captures their attention, almost as if they’re waiting to hear what the next part of the music would be like.
In my proposal, I planned to have my music build up depending on the number of enemies which are on the screen, this means that if there is only 1 enemy, the music isn’t intense, but if there was 20 or so enemies, the music would be very intense, and would
layer up in instruments similar to an orchestra the more enemies that there is – This didn’t end up happening in my game unfortunately, if it did, it would’ve taken a lot of time to do considering I would have to compose my own music for that, and I don’t have too much musical skill, so it would’ve taken up time which is limited, so I felt like I went by this in the best way I could by using Royalty Free music, talking about Royalty Music, on my proposal, I have also planned to put together my own music by using royalty free instrument sample loops and my own piano, but of course, this isn’t completely what I did, since I just took some Royalty Free music and added the loop regions.
In my proposal, I was also thinking of just jazzing up royalty free music in my own way, by adding stuff to it, like drum beats, or extra instruments, but this didn’t end up happening either.
In the end, I found out it wasn’t required to have my own music to make it adaptive, since there are many different types of adaptive music.
In my proposal I planned to make use of the fog and lighting which was built-in to Unity, this is usually what you find on the lighting settings of the project, but it didn’t really go to plan, I didn’t use the built-in lighting at all, I instead used lots of the Aura-2 asset, which I had stated that I would use on my proposal, within Aura 2, I had used lots of fog, but I had made it so that you could see far ahead of you but not too far, the benefit of using Aura 2 over Unity’s built-in light and fog settings is because Aura 2 has a lot of pre-built lighting
settings, like desert, and rain, and forest, which all look really beautiful, so I used these to save me time and adjusted them slightly in the settings section.
Using Aura 2, I planned in my proposal to make everything look chaotic, like it was the end of the world, I would do this by making the sky blood red, or dark grey like storm clouds, but in the end that never properly happened, it looked best as a neutral colour instead.
I don’t think it’s a bad thing that I didn’t get this into my game, since I now really like the atmosphere of my game with the different look which I had given it, and that wouldn’t have happened if I just went with a red sky colour.
In my proposal I planned to use keywords on my mind map to represent my game, the examples I gave on my mind map were ‘war’ and ‘magic’ – I think I had done a good job with doing this since I managed to make my game have both war and magic which makes it feel even more chaotic, the mind map which I have made really helped me come up with ways which I can make my game relate more to the theme, and if I continue to develop this game even more in the future, I could definitely use the ideas on that mind map since there are plenty of things which would be really cool to have in my game.
In my proposal I really wanted to make my game feel like a realistic flying game, and I would achieve this by watching flight videos and trying to emulate that feel, with my
outcome I felt like I done the best I could do given the time that I had on this game, I still feel like I could’ve done so much more, like a shaking camera and a vibrating controller for feedback, but I managed to have animations which change from flying to gliding and the dragons wings flap depending on how fast the player is flying, and if the player is boosting, the player gets a loud wind sound which plays, it’s not as realistic as I had planned in my proposal, but I’m happy with the result nonetheless.
The 3D modelling which I had planned in my proposal was very ambitious, I had only just gotten the hang of 3D modelling at the time of writing the proposal, and I set myself quite a big task to do my own 3D modelling for the whole game, but I’m very glad that I managed to do just that, I was able to model my dragon, and all the enemies in the game,
the reason why I decided to do this in my proposal is to further develop my skills in 3D, it was also so that I was doing multiple disciplines myself to develop this game so it felt more like my own game, on my proposal I had also planned to make sure that 3D modelling didn’t take up too much of my time at all, I stated that I just wanted to focus mainly on programming since that’s the discipline I chose to get graded on, and I felt like I done that well, I didn’t spend too much time on perfecting my 3D models so I could spend more
time on the mechanics for my game, when I was doing the 3D modelling, I referenced paper craft to make it, since it has basic shapes, so it looks simple to model and, I had planned this in my proposal, the end result doesn’t look exactly like paper craft, but the shapes which I used in my concept art were very inspired from it.
I also planned to do my own animations for the dragon, and I had managed to do that, and learn a lot along the way, I’m very happy that I achieved this myself, and I’m very glad with the result of the animations as I really like how they look in the final game.
On my proposal I planned to present my game on a computer with Xbox One and
PlayStation 4 game covers laid out which are to represent my game instead of a board, along with this I wanted 2 boards which focused on development, this ended up not happening at all considering we couldn’t have an exhibition because of the corona virus, I was really looking forward to presenting my game for the exhibition, so instead, I now have 4 boards, which showcase the 3D art in my game with the Dragon model animated in a GIF for one board, 2 screenshots which I have put a boarder around, and a board which shows the banner of my game page, I have also presented my game on itch.io and made it so it’s available for the public, I shared it with a few friends and shared it on a few indie game pages, since that is something which an indie game developer would have to do to get their game out there.
On my proposal I detailed more about how I was going to reflect on my work on a weekly basis, since I felt like it was very important to do that to keep on track with the development of my game. We had the template for the weekly development log which we had to use, but I wasn’t happy with using just that by itself since it wasn’t a detailed planner, I had planned to reflect on my weekly work by going through the progress on my blog, which I ended up doing in Task 4, but not as much as I originally planned on my proposal, but one thing I did stick by is using my Trello board, by adding my weekly plans
on my Trello board to the start of each week on my blog on Task 3 and 4, this allowed me to keep track of where I was and produce a good amount of work, and to help me remember the stuff which I had done in that week. I had also planned out how I wanted to evaluate my work on my proposal, with peer reviews, I achieved that, by getting 3 peer reviews from classmates, which helped me understand from a different perspective, what I needed to improve with my work before my work got marked, but on my proposal I had also planned to get my parents to do their own peer reviews for my work, which didn’t end up happening.
On my proposal I had planned to get extra feedback when I came by a problem by making a google form and getting people to submit their own answers and opinions to it whenever I come by a decision which I am stuck on, I had made a few google forms throughout this project and detailed them on my development blog, and I am happy that I did so I got multiple people’s opinions and not just my own.
On my proposal I planned to do my own play testing of my game throughout production to spot mistakes and bugs with the game, I did this, I had also planned to have my dad play test my game to see if he could find any problems which I wouldn’t be able to pick up myself, I managed to do that twice.
I also planned to make update videos on YouTube as I added new features into the game so I can show people and they can comment on the changes made and give me feedback, but the only videos which I did upload through the development of my final project was unlisted videos which I had to upload to show a certain mechanic which I wouldn’t be able to show in a short GIF, I think making YouTube update videos would be too much to do alongside what I was already doing, so I don’t think the exclusion of this was a bad idea.
On my proposal, I had also planned to evaluate the conclusion of my final project by making a build and getting a few people can play it and give me their opinions so I could make a final build of my game with those improvements, I managed to do this, but with one person, but that one person gave me very good critique, which I had detailed on Task 4, this was very useful with making those final small improvements which would take a few minutes and then getting a proper build out to submit.
I also made it obvious on my proposal of how I wanted to record my decision making, this is by including positives and negatives of the choices which I have made and if it was a poll, I wanted to post the results of that poll so the reader knew what was done to make that decision, I felt like in Task 4 I was able to do that, I posted the results for the polls and why I like the chosen decision, and talking about layouts of blogs, I had also wrote about how I want to have my blog laid out in a specific way to make it easy to read and understand and also make it convenient for me, and I managed to do this exactly how I had planned it out in my proposal and I am very glad that I have done so because it has made everything looks so much neater, which could also help me out later on if I want to present my blog work somewhere else.
At the end of my proposal, I had made a project action plan in which I detailed an overview of what I would do in each week up until the end of the project, I didn’t like doing this at first since I personally prefer to plan my work in week and month chunks, like I have done in Task 3 and 4 with the Trello boards, but in the end this overview planning had ended up being very helpful, since throughout my final games development, I looked back to it a few times and reviewed where I am in comparison to the overview, and in the end this has helped me realise that I was working too slow and I had to finish up earlier than I thought I had to, so this was helpful with me getting my work submitted and done on time.
- Reflect on your research and how it informed/changed the development of your final idea.
Overall I felt like my research has helped me come up with good ideas for my final project, my research on my Pinterest boards has informed me on different styles which I could go for my 3D modelling, so on so forth, but to go into detail..
My definition research of Order and Chaos informed me that Orders means a few different things which I didn’t immediately think of, for example, I didn’t immediately think of court or judges, and I didn’t think of the action of giving commands, what I did think of at first was things being neatly in order and peace, but there wasn’t any extra definitions for Chaos which I didn’t know about. This has changed my development of my final idea because I thought that I could make a game that has something to do with the court system, but my knowledge on them isn’t too good so I never went forward with that idea.
Like detailed on my blog, what first came to mind was war and then the military when I done the research into the definition, but then when I done my word association talk I thought that a puzzle game could easily represent order and chaos, because the puzzle pieces could all be in crazy places and you have to put them in order to fix them together, I realised this theme would be perfect for a puzzle game if I wanted to make one.
My research made me realise how much I can do with this theme.
I didn’t immediately think of doing a puzzle game though, simply because I was more intrigued in doing a game based on one of my favourite game genres, which is flying games, I love Star Fox, Ace Combat and Drakengard and this theme fits perfectly with the flying genre in my opinion so what better time to do it than now?
My research into word association helped me expand my horizons on the theme, for example, if I didn’t like the theme at all (I do like the theme I’m simply stating an example) – I would be able to use this word association to help me find another word which I am more interested in to base my game off of instead of the main theme which was given, this word association is what actually helped me think of a puzzle game which I could make for this theme, I wouldn’t have thought of that if I didn’t do this, it also helps with generating more ideas to have within the game, for example, on my word association, I thought of Gold, and that derived from Order, and gold made me think of pirates, which lead me to thinking that I could have sky pirates in my game.
My mind map helped me come up with ideas for stuff that I can include into my game if I ever get stuck, I quickly came up with ‘Royalty’ and ‘Military’ in this mind map, and they
inspired me whilst I was making this, I did end up having military presence in my game with the fighter jets, but this research would be more helpful for someone writing a story, or someone drawing a piece of artwork, since I never got the time to implement much story into my game.
Making Pinterest boards really helped me by informing me of all the different things I could have in my game. With my Pinterest boards, I broke them down into both order and chaos.
I started by doing research into Rage, which linked to chaos, which helped me find lots of pictures which could help me with many things whilst developing my game, for example, it could help me come up with a good colour scheme for the game or it could influence
my design, another way it could help me is with my 3D modelling and animation and any ways which I want to express rage, which in the end I didn’t do much of, since my animations were very basic.
My next board was Magic, Warlords & Dragons, which was linked to Chaos, I think this one helped the most since it has lots of different dragon pictures in it, and a dragon is what ended up as the main character in my final project, I was mostly inspired by this board when I was making the dragon, but I knew I had to stick with a simple papercraft style since I couldn’t make a dragon as complicated as on that board, I didn’t use the magic or warlords though since I simply didn’t have enough time to implement VFX for the magic, or any models for a main character, though I would’ve loved that.
My next board was Destruction, which was linked to Chaos, this board didn’t influence much of my final project since the Player is flying in the sky, and the land below them is very foggy so you don’t see much of it, but it would’ve really been cool to have some building structures in my game.
My next board was Bloodshed, which was linked to Chaos, this board influenced a lot during the development but not a lot of the influence is seen on the final outcome, this research helped me when I wanted to make the sky in my game red, I would look at these images for inspiration, since I love the colour scheme black and red and thought it would look great in my game, but I was wrong, it didn’t look too great, but if I were to go back to the beginning of production I would try again.
My next board was Hell, which was linked to Chaos, this board helped me with any atmosphere I wanted in my game, I felt like a hell atmosphere would be perfect for my game, I really like the use of thunder and weather in my research of hell, but I never ended up using that unfortunately.
My next board was Sanity/Insanity, which was linked to Chaos, this didn’t help too much in the end since I didn’t have any human concepts or designs in my game, and all of this research is based around insane looking human characters.
All my other boards after that were Military, Heaven, Knighthood and Royalty, all linked to Order, these would’ve been really interesting to reference from, but in the end I didn’t use any of them since my game wasn’t too heavy on the story.
Writing down my initial ideas helped me a lot with putting together a unique idea using what I had, from the beginning, I knew I wanted to make a flying game though, but despite that I chose to write down a few more different ideas as well so I have multiple to pick from, my first idea was an open world adventure game, which is a very ambitious idea, I’m glad I didn’t go with this because it would’ve been a lot of work to do for such a small outcome, since an open world game would focus more on the visuals and 3D models rather than the mechanics, and mechanics is something which I really wanted to focus on, and it isn’t a very unique idea either, I did state this in my initial ideas planning as well.
My second idea is a flying game, which is what I ended up going for, the reason why I went for this over everything else is because it’s something new which I would love to do which I haven’t done yet, this idea was also focused more on the programming rather than the 3D modelling.
My third idea is focused more on chaotic artwork, I knew from the very beginning that I didn’t want to do art work for my final piece since I would rather focus and learn with my programming, but I did state that I could do art to flesh out my portfolio a bit more, but I am glad that I stuck to my second idea instead since I can always do small art pieces for my portfolio in my own time, and another reason I picked this is because I would find it hard to annotate my blog posts for the art work, so I feel like if I were to do art for my final project, I could risk my grade.
I then began writing down my final idea, starting with the look style and colour scheme, I have stuck with the plan for my ‘look’ which was to use Aura 2, Aura 2 was a Unity asset which I used a lot in my project and it really helped the visuals look better.
My style stayed the same, but there isn’t too much style in my game really, I planned to use low poly, and I did end up using low poly.
My colour scheme on the other hand changed quite drastically, I originally planned for reds and blacks in my game, but I ended up with natural looking blues and purples, but I don’t think this is bad however, it helped me realise that I can make a chaotic game without the use of a crazy blood red colour scheme.
My subject matter stayed the same, but I did detail in my subject matter that I wanted weather in my game, and that didn’t happen at all, but there was a huge land, and enemies, and I tried to make flight feel as realistic as I could with weight and easy controls, my mechanics which I had planned have also stayed the same.
My story has somewhat stayed the same, I have my own story of my game in my head but it isn’t demonstrated too well in my game since my game is mostly gameplay and not much story.
- How well did you manage your time? What methods did you use to manage your project? Explain answers.
Overall, I am very proud of how well I was able to manage my time wisely throughout my final projects production, and even during the corona pandemic, I was able to keep on track with my time and not get too distracted, I simply boil this down to self-discipline, and setting goals for myself, I used and tried many different ways to plan out my time and I feel like they all worked well for me.
I mostly used Trello to help me manage my time, Trello has helped me because it has allowed me to set a roadmap for myself for the production of my game, so I know what I need to get done, it also lets me set due dates on these tasks, and within these tasks, it
allows me to add checklists and labels. It’s very good to manage my time like this because having deadlines allows me to check what work is probably the best to do, which allows me to order what is more important to do over what is more fun to do, since if I didn’t have Trello, I would just be randomly doing tasks with no proper plans for what I’m going to do next, I could miss a very crucial task which I have forgotten about and Trello prevents me from doing this.
The use of checklists in Trello is also very helpful to me because I could have a big task like making the 3D models for the enemies, but within that task I could have a checklist for each enemy or each stage I need to do to develop that 3D model, which really helps me break down tasks and increase motivation as I tick them off.
The use of labels in Trello is very helpful for me, for example, if I have been doing a ton of programming, it would help me find a task which needs to be done which is art, since I would put each task under a label, this in turn helps me produce more work instead of just giving up because I’ve done too much programming in a day and have burnt myself out, in a way I have laid out my Trello board so I have each week with a list of tasks, but I could’ve gone about this in a different way and had a To-Do and Done list on my trello, which I would drag tasks between, and then pick throughout a long list of tasks on the To-Do list, but I think if I done that it would’ve been a lot less organized.
Throughout the project, I tried a few different things to plan out my days, this is not including Trello though, this planner was more like an overview of the tasks I hope to do in a day, where I would complete tasks by a certain time in the day so I can keep myself productive as much as possible, I started off with a laminated task sheet which I had
made myself, I had made 2 of these, and used them like a whiteboard, where I can re-arrange my day and just use the same laminated sheet to do that.
One of my laminated boards was a plan for how I want my game to flow, with what needs to be done, this wasn’t too useful though.
My other laminated board was very useful though, that board had a day time planner, which had through the morning to the evening with half hour slots as well, so I used that to plan out my day, by writing out what goal I had for the day, what tasks I would do, and when I would have my lunch, dinner and breaks.
But then I decided to switch over to using a whiteboard to plan out my days instead, this ended up being a lot easier, since with my laminated board, I would have to write very small, and I didn’t fill up the whole board which made me feel unproductive since I wouldn’t be producing work early in the morning or late in the evening which left lots of empty slots, whereas with this whiteboard, I didn’t worry about any daily deadlines, I simply made a checklist and ticked it off for each day, and this made me feel a lot more accomplished at the end of the day, therefore much more motivated and ready to take on the next day.
Throughout the project I also planned out my months, with my planning diary and my
calendar, these allowed me to write when submission dates were which allowed me to make sure I was up to date with everything, on my calendar, I also wrote out any goals which I had for myself or days which I won’t be able to do work so I could make sure I do double the work the day before or after to keep up to date with my schedule.
I also kept myself motivated with my planning by using my project sheets supplied by college and ticking off the tasks which I have fully completed, and ticking off the weekly plan sheet which was supplied by the college so I can see how long I have left, it’s great to plan my time like this because it helps me plan ahead and make sure I have enough time to do what I need to do.

With the tasks that I did plan, I made sure to not just plan Task 3 and 4, I wanted to plan out everything that I was doing in this Unit using Trello and my Daily/Weekly & Monthly planner, to make sure I get it done, since I feel like whenever I check something off of a checklist, I feel more motivated, and that is really good to keep me producing work to a high standard throughout, I wouldn’t usually plan out an entire unit like this, but considering it is my final project, I have done so.
From doing this, it has made me realise how fun planning out my day is, and I feel like I would continue to plan out my time in detail like this for everything else I do now.
With keeping on time with all my due dates, I usually try to get ahead of my work as much as possible by working extra hours outside of college hours, so if one of my other tasks falls behind when it gets marked, I can work on that and get it up to the grade I want without worrying about falling behind, I am really proud that I was able to get ahead with my work so I can then have peace of mind if anything does go wrong.
Another thing which I have done to help with my project work in general, is with task 3 and 4, I wrote in my blog daily, as soon as I had finished a task on my checklist, I would annotate it, this would prevent me from having a big backlog of blog work to have to write on the Friday, and it also prevents me from forgetting to write any important information that I could forget about, and since I’m doing programming, I could forget how I done a certain mechanic and have to go fishing back through my scripts to find out what I had wrote and have to read it again before I annotate, and I think if I were to do all my blog work on the Friday, I feel like I would fall behind on my work since I can produce so many mechanics in my game but I wouldn’t be able to catch up on the writing because there would be too much to write about.
To improve my quality of life whilst producing this project, which has in turn helped with time management, during the corona pandemic I have fixed my sleeping schedule so I
can wake up early and be at my computer by at least 10am to
work on my college work, sometimes I would be up before then, and this allows me to get a full day of work in, and during this I have noticed I have also worked longer than I did when I was at college, since I had to travel to college and back, and then once I got back home I pretty much had dinner and went to bed, whereas now, I’m at home all day and I don’t have to travel, so I have 2 extra hours of work time a day, sometimes I even see myself working into the evening, and I’m completely okay with this, since there isn’t anything better to do since this would benefit my future after all.
Another thing which has helped me out during this is my use of Git with my project, Git gives me a peace of mind with my project since it means that if anything happens to my PC or Laptop, my work is on Git, and I can get it back, I have also brought myself a SSD which is reliable, I use my SSD to back up the art work or anything which isn’t backed-up on Git, and this has in turn helped me, an example being; half way though my production I had to switch from using my PC to my Laptop, due to my PC just being overall very slow, but it was quick to switch because all I had to do was plug in the SSD and pull all of the changes I had made on Git and I was set to carry on with my college work.
- What skills did you use?
Overall, I think I used a very wide variety of skills to make this game, more than I originally thought I would, the main reason I done this (as stated in a previous question) is so I can get better at multiple disciplines, so I understand every aspect of games development at least a little bit which is referred to as T-shaped learning, where I learn the basics of everything but then learn to be an expert at one particular thing.
First of all, I used 3D modelling to make the enemies and player in my game, I think it was good for me to use this skill because it is something which I can use make games which I can call my own (even if they don’t look amazing) instead of a handful of free assets, it has also improved my game knowing this skill because I am able to use it to my
advantage, to get the specific style I want for my game by making my own models, whereas if I were to use free assets on the asset store, it may not all be in the same style, or the models may not be exactly what I want them to be, one benefit if I were to be using free assets for my 3D models is it would allow me to have a few more hours to work on other features which are programming orientated for my game, but I still felt like the benefits of making my own 3D models for my game outweighed using assets.
On the topic of 3D modelling, I have also used rigging on the dragon model which I made to make animations for my game, I think it was good for me to learn how to do rigging because it is a crucial thing to learn if you want to animate your own 3D models, it has also improved my game knowing this skill because I was able to use it to bring the player alive. Animation was good for me to learn how to do during development of this game for the same reason, rigging and animation go hand in hand, and knowing how to do these things helps me bring my game and characters to life.
I’ve focused on my main discipline of programming to make my final project, I think it was good for me to do this so I can learn more as I develop the game, it has also improved my game knowing how to program since I was able to use it to make a more complex game than I did for my last year’s final project, showing my improvement between that time, I have also pushed myself to learn and make more complex games, rather than sticking to what I already knew which allowed me to expand the content of my game and to have lots of new things to showcase on my portfolio.
Another thing which I have used to help develop my game was art, although I didn’t use lots of it, I have made concept art for the enemies in my game, and also a few other small
bits, like the UI. I think it was good for me to use this skill because it allowed me to fill up my concept art book even more, and it allowed me to have more content on my portfolio and improve my art skill, specifically in making useful concept art rather than polished illustrations. It has also improved my game knowing this skill because I was able to use it to make some really nice looking models for the enemies with help of the concepts, and I was able to make UI which was close to my concept pieces, which I am proud of as well.
Outside of the development of the game, I have used the skill of blog and website management to showcase the development of my game using a weekly blog, this was a good skill to use to prepare me for the industry if I ever decide to go into the indie games industry or any type of marketing within a company, since writing these weekly blog updates allows me to showcase the work I’ve done within the week neatly and easy to read and understand, although if I were to develop an indie game with a blog, the blog wouldn’t be as detailed in the development as the blog which I’ve written for this project. It has also improved my game knowing this skill because I was able to use it to note down important changes made to my game which I can always look back to if I’m ever stuck with where I left off on.
On the note of website management, I have also made a game page, to advertise and present my game on, this is a good skill to know and use because it would allow me to learn more about the marketing side of games development, and how to get my game out to the general public in the right way instead of just having a download dump on a random page.
Publishing my game on an itch page as well as a WordPress page would allow me to gather an audience and allow them to have information to read about my game if they’re ever confused about it, it also allows them to contact me if there is any bugs or enquires that they may have regarding my game, although I don’t expect my game to gather much attention, this is all just practice for advertisement and development of web pages so I am not in the dark about it in the future.
I have also used video editing skills to present my game (for my 3D modelling board) – This has helped me understand a lot more about how to do detailed video editing using
Sony Vegas Pro 17, previously I knew a lot about Sony Vegas Pro 13, but I have upgraded versions and used that to help me learn more which I perhaps didn’t know beforehand.
Video Editing is a very useful skill to have if I ever want to be an indie developer since it would allow me to advertise my game in multiple different ways which can draw the viewers attention, video editing is also important to know if I ever want to put together a trailer for my game to make people want to play the game.
Another skill which was used, which many people might not refer to as a skill is Time Management.
I used time management to help develop my game without burning myself out, it was good for me to use this skill because it allowed me to get my work done to a good standard on time, and it allowed me to plan out my days properly and get an equal balance of work/life, which in turn helps with my motivation and allows me to produce good quality work.
Time management was especially important for me to use during the lock down when I was stuck at home doing my college work, it allowed me to not get bored at home.
- What problems did you face?
I did not face any huge game-changing problems during development of my final project, but I did face a quite a few smaller problems.
I faced the problem of being too ambitious with my work, during my proposal I planned to have a ton of different levels for my game, I planned to have 9 levels, 3 for each chapter, with a land mission, a sky mission, and a mix of a land and sky mission, this didn’t take too much of an impact on my game because I had figured out quite early on that I wouldn’t be able to do this many levels and I would much rather focus on 2 or 3 levels and getting them to be really good. I am glad that I realised that this was a mistake early on rather than developing a few and taking up too much of my time to make them. Another problem I faced due to being too ambitious was planning to have more story in my game, on my proposal, I had thought I would’ve been able to implement dialogue into my game to explain the story, but in the end I only ended up with a few cutscenes which
were not polished, this took a small impact on my work since I was fully aware that I wouldn’t be able to have a story implemented during the development so I stuck to the basic cutscenes.
I also faced the problem of setting too many tasks for myself in a week, thinking I would be able to complete them all, I’m not sure why I set myself too many tasks, perhaps I was trying to push myself too much with this project, but this didn’t really impact my game too much since I ended up completing what I could and moving the tasks which I couldn’t complete into the next week, but the one thing it did affect is how much tasks I made, I had a lot of tasks which I made simply because I was thinking I would be able to get them all done pretty quickly, but in a way this was good since it always ensured that I did have work to do instead of just sitting around and wondering what I could do for the day.
One problem I did have near the end of my final project is not realising how soon my final deadline was, this took the biggest impact in my game because of how much work I
had planned to do which I had to leave behind, but it wasn’t really a bad thing either, since I can always do those tasks later on after I submitted my work, I’m glad I realised this sooner than later since I still had a good amount of time to finish up my game and make the final few polishes to it and get everything presented how I wanted it, but if I didn’t check back on my planner, then I would’ve done more work to my final project and completely forgotten about the final deadline, which wouldn’t have been too great since it would leave me rushing with my presentation and evaluation.
Another problem I had near the end of my project was getting demotivated, I didn’t get demotivated enough to stop working all together, but my pace of work slowed down from finding out we were getting predicted grades, it demotivated me considering I worked very hard on this project to make it much better than all of my other projects, it didn’t affect my final piece too much though since I had already pretty much finished with it at this point.
A small problem I had throughout production was getting my VFX to look good in my game, I had a fireball VFX which I had made using the particle system but I could never
make it work properly or look any good, but this didn’t make much of an impact on my work since when I saw it not working, I simply left it for another time, which I never got around to, but I’m not too bothered by this anyway.
One of the other small problems which I had during production was not planning out my atmosphere correctly, I had originally planned out to have a more red coloured atmosphere, but in the end that didn’t end up happening because I didn’t plan any colour schemes properly, but in the end I don’t really think this was a huge problem because the neutral blue colours I ended up with in the end didn’t look too bad either.
I was expecting to at least get the menu done for my game, but that didn’t end up
happening, I had a very detailed sheet of paper which had a plan of how the menu in my game would flow and what would be required to make this menu, but the production of the menu never got past the prototype stage since I never had enough time to make concepts and art work to make it look nice. This took a big impact on my work since if people were to play my game, they would be starting the game straight away without any menus to go through.
- What have you learnt during this project? What would you do differently?
Overall, during this project I have learnt lots, and because of that I would do a lot differently if I were to start this project again.
Staring off with 3D modelling, I have learnt lots about it during this project, due to this, I am a lot more confident in making my own assets for my games that I make in the future.
In relation to this, I have also learnt about rigging for my 3D models, I rigged my dragon
model using Blender, and now I feel a lot more comfortable using Blender, I think it is very good that I know how both Blender and Maya works since they’re both used in the games industry, since I now know more about rigging, I am more comfortable about making characters for my game and bringing them to life, since beforehand, the only 3D models which I would make wouldn’t be characters so they wouldn’t need rigging.
And also, in relation to rigging, I have learnt a lot about animation in Blender, using the
rig which I have made in Blender, I managed to animate my dragon model and learn a lot more about how animation works and how to make animation which looks good and is seamless, I also learnt about all the other little tools in Blender’s animation section, like the curve tool, and the keyframe tool, and I have also learnt some keyboard shortcuts which I could use in Blender to speed up my production.
I have obviously learnt more about programming during this project since I used this project as a chance to expand my programming skills and learn as much new things as I can, an example of this is managing to make a mini-map, this time last year I wouldn’t be able to do something like this, since I had attempted it, but it didn’t work, and I managed
to do it this year with guidance from a friend and some research on the Unity Documentations.
Unity Documentation has been a very big help for me since it has helped me understand what certain syntax means if I don’t know about them, also it has helped as well because, if I don’t know what to use in my code, looking through the auto correct list and looking at the definitions can point me in the right direction.
Talking about programming, I have also used a few assets and packages throughout my games production to help me do stuff which would either take a long time to reproduce or wouldn’t be possible with Unity alone, starting off with F-mod, it isn’t a package, or an
asset, it’s a separate program which you can link to Unity which allows you to have much more adaptive music in your game, I’m very glad that I have learnt how F-mod works since I am a very big fan of video game music, and learning this allows me to do a lot more with the music in my own game, it also allows me to link parameters to my music and have conditions within the music, overall I love how flexible it is and how it allows me to add much more content to my game, because I now know how F-mod works, I now want to use it with every project which I make from here on out so I have a separate tool to work with all of the music.
In relation to this, I have also used DOTween, which is an animation engine for Unity, this allows me to animate my objects through code without using the animator, I’ve used it on
my dragon, to translate the player from left to right and behind themselves without using the Unity Animator tool, I can also use DOTween on my UI to make my UI faster and easier to animate, but knowing this wouldn’t change much if I were to start this project again since I didn’t use it too much in my project anyway, but I will most likely use it again and try to learn more about it.
Another asset which I have used is Aura 2, I have learnt how to use this asset, and I really loved using it since it made my project look so much nicer than if I were to not use it, if I were to start this project again, knowing how to use Aura 2, I would definitely come up with a colour scheme first and apply it to Aura 2 and then build my game around that colour scheme. I would most likely use this asset again in any other game projects that I might have.
Another tool which I used was a Unity Package, which was Cinemachine, this allowed me to do many things, and I already knew a bit about it when I began this project.
I knew I was going to use Cinemachine from the get go, since I felt like it was perfect for my project and makes the camera look so much smoother, in addition to this, it removes the need to write boring camera code.
Along with the Cinemachine package, I had also used the Post Processing package in my game, I installed this package quite late into the production of my final project, but I had used it for player feedback, using a video I had found I learnt how to access the Post Processing stack, which allowed me to link the saturation to the players health, so every time the player takes damage the screen gets more desaturated, this is to replace the use of a health bar.
I would definitely use the post processing stack more in later projects since I feel like it’s very useful for player feedback.
If I were to do this project again knowing this, I would deal with this near the beginning of production, just so I can add more player feedback as well.
On the topic of Unity but unrelated to plugins, learning more about the Unity Animator is very useful to know when I was adding my dragon into my game, to do this I had to add
all of the dragons animations into the animator and then add the transitions between them, I also had to add the triggers and bool conditions for each transition, doing all of this has taught me more about how to use the animator, I can use this for UI, or animations for my characters, but knowing how to use this really wouldn’t change much when I make my next game or if I were to make this game again.
Another unity tool which I learnt about is the Timeline, I didn’t know anything about this until I watched a video on cutscenes, and now I know about it, and how to roughly use it, it has helped me with making short clips for my games, which I can use to tell a story, it’s very easy to use and I really liked using it, if I were to develop my game again, I would use this tool a little more to make my cutscenes look nicer, I would definitely use the Unity Timeline again in another project if it’s a story driven one.
Doing this project has made me use Git more, since I now use Git with every big project I
do in Unity. I haven’t done too much with Git during this final project, but during a game jam which I have done in the middle of the final project I have learnt more about branches, merges and how to fix conflicts if there ever was one.
Knowing more about how Git works is very useful if I were to ever run into any big problems during the production of this game, but it wouldn’t have that much of an effect on my project if I were to start again.
Another thing which I have learnt during this project was more about Sony Vegas Pro 17 and video editing, this doesn’t change my game in any way, but what it does help with is
how I want to present my project, with these new known skills which I have learnt making the 3D board for my game, I feel I could produce more videos to this quality, I could also produce a trailer, or something which could draw players into playing my game.
In relation to this, I have also made an itch page which shows my game, knowing how to make a game page is very crucial in marketing your game to the public, I don’t think mine is perfect in any way, but I know how important it is to have a really nice looking game page and trailer for my games.
- Reflect on peer and tutor feedback.
The main feedback which I have gotten for my work has been the peer feedback which I have gotten from my classmates, this has helped me develop my work to the grade which I want it to be, the good thing about my peer feedback is it allows me to get someone else’s opinion on my work, and they could see it in a different way and could give me good ways which I can improve my work which I wouldn’t have thought of.
My first peer review talked about how I should add more detail into the research which I have done for Order and Chaos, this I agreed with, the detailed explanation for the improvement which needed to be done was to annotate the definition, I had left the definition research as just the definition for the words, and I think my peer was correct with me having to add more annotations to that piece of research.
My second peer review didn’t detail of anything which I could improve in Task 3, but even because of that, my 3.1 task was crossed off as Good, and I wanted to get that to Excellent, so from that peer review I decided to contact Ash and ask him what he thinks I could improve as well, and he told me that I could improve by adding more UML diagrams to my planning work, so I did that, and I felt like that benefited me since I now knew more about how to write UML diagrams properly, adding that to my work definitely made it better, and I wouldn’t have thought of doing that on my own.
My final peer review also went through my final evaluation, which I hadn’t finished at this point, so my action plan for this was to just carry on with my evaluation.
Other feedback which I have had throughout the project was mostly during the end of
production, for example when I contacted Steve on Twitter to ask him for any tips he had with my work, he had also recommended some stuff I could change quickly about my game and he gave me a few tips and tricks I can use to help me make my website look better.
Overall I think that feedback was very helpful, and I have reflected on the feedback which I have given quite well.
EXHIBITION – Evaluation
- Reflect on your exhibition research.
To begin my research on how I want to exhibit my work, I done some research on the student work which was presented on the walls of my classes, I took pictures of this work and analysed them on my blog further.
Doing this research helped me more than I thought it would, specifically one students exhibition work, since I really liked the idea that he had a board showcasing his 3D modelling, an Art piece and a screenshot from his game, there was a few other boards which were like this and it really helped me figure out what types of boards I wanted to have presented for my game, and how I can best have my work laid out on the walls.
My primary research didn’t help me an awful lot because most of these pictures were from Rezzed which meant they were presented in a different way than the way I would have to present them, this research may be helpful if I’m ever presenting my work for an event like Rezzed, but I am not.
My secondary photos have helped me a bit more with my research since these photos were how other people laid their work out on boards, these boards were specifically on Art work or 3D models which were being presented, both of these would help me since I would be presenting art and 3D models on my boards. The research done here has helped me with things which I should avoid when making my boards, and some things which I can add in to make my boards better looking.
Overall, this research has had an effect on how I wanted to present my final boards for my exhibition, this research has affected my 3D board the most, for example, my research
into other peopled 3D boards has had a big impact on how I drew the boarders for my model.
The art boards didn’t help as much as I needed them to because my art boards were not concept art, but I can see how they could help if I were to submit a board of concept art.
- Evaluate the presentation methods used for your exhibition.
Because of the Corona Virus, the exhibition wasn’t going to go forward, so I instead found other ways which I can present my work to the public so my work can be seen.
I decided to present my game on an Itch game page, with a description explaining the game and then an external website which goes into more detail about this game, I feel like this is the best way I could do it so people would understand what they’re getting into without me being there to explain.
I’m not completely happy with how this all looks, but I’m sure some small tweaks to the website could make me happier.
Another way my work is getting presented instead of the exhibition is with a college showreel, the showreel hasn’t been finished and put together by the time I’m writing this, but I am happy that there is going to be a showreel as well.
Presenting my game on an itch page benefits me because it is how a lot of indie game developers get their game out at the beginning, so if I keep releasing my games on Itch over and over again, I would learn how to make a really good itch page.
I still feel like I have a long way to go before I make a really nice looking game page, but I think I’m on the right track to learn how to do this.
- Evaluate the final finished exhibition space.
Overall, I felt like my Itch page and game page could look a lot better than they do now, but I have no idea how to improve it at the moment, so I feel like if I were to start making my game pages again, I would try to plan it out a bit more than I have, and I would also try and get multiple peoples opinion on what they think I should do with the banner art, since I feel like it’s too basic at the moment.
If the exhibition were to go ahead and I had to present my boards this year, I would’ve most likely tried to make my boards match up a lot more than they do at the moment, since I feel like they don’t match up at the moment.
Another thing which would’ve changed of there was an exhibition is my 3D board, it wouldn’t be a GIF/Video and it would instead be a still image, and I think my 3D board is one of my strongest because of the rotating, looping GIF.
Another thing which would’ve changed is the amount of boards I have, I would’ve had one presented in a game box, and then another 2 or 3 presented on the wall, I would’ve also had a hand painted 3D print of my dragon in my exhibition space as well.
As well as this, I would’ve had less time to work on my Itch page, so my itch page wouldn’t be nearly as detailed as it is at the moment, since I would’ve been working harder to make my exhibition space look nice.
Overall my outcome would’ve been a lot different if there was an exhibition going on.